İtiraz ve Şikayet Projesi

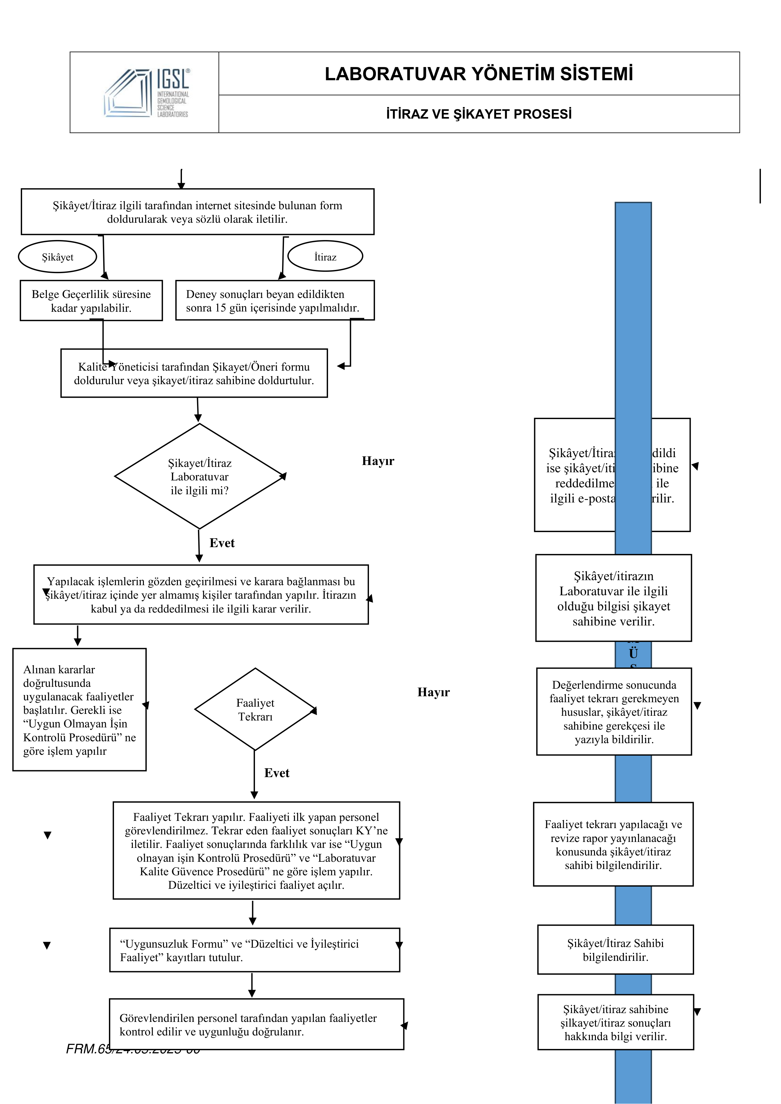
Laboratuvarda alınan itiraz ve şikayetlerin nasıl değerlendirileceğini gösteren bir süreç akışıdır. Şikayet veya itiraz, ilgili kişi tarafından form doldurularak ya da sözlü olarak iletilir. Kalite yöneticisi başvuruyu inceleyerek laboratuvarla ilgili olup olmadığını belirler. İlgili durumlarda gerekli inceleme ve düzeltici faaliyetler yapılır, gerekirse süreç tekrarlanır. Sonuçta alınan karar ve yapılan işlemler, şikayet veya itiraz sahibine yazılı olarak bildirilir.

WeCreativez WhatsApp Support
Merhaba Size Nasıl Yardımcı Olabiliriz?