İtiraz ve Şikayet Projesi

İtiraz ve Şikayet Projesi

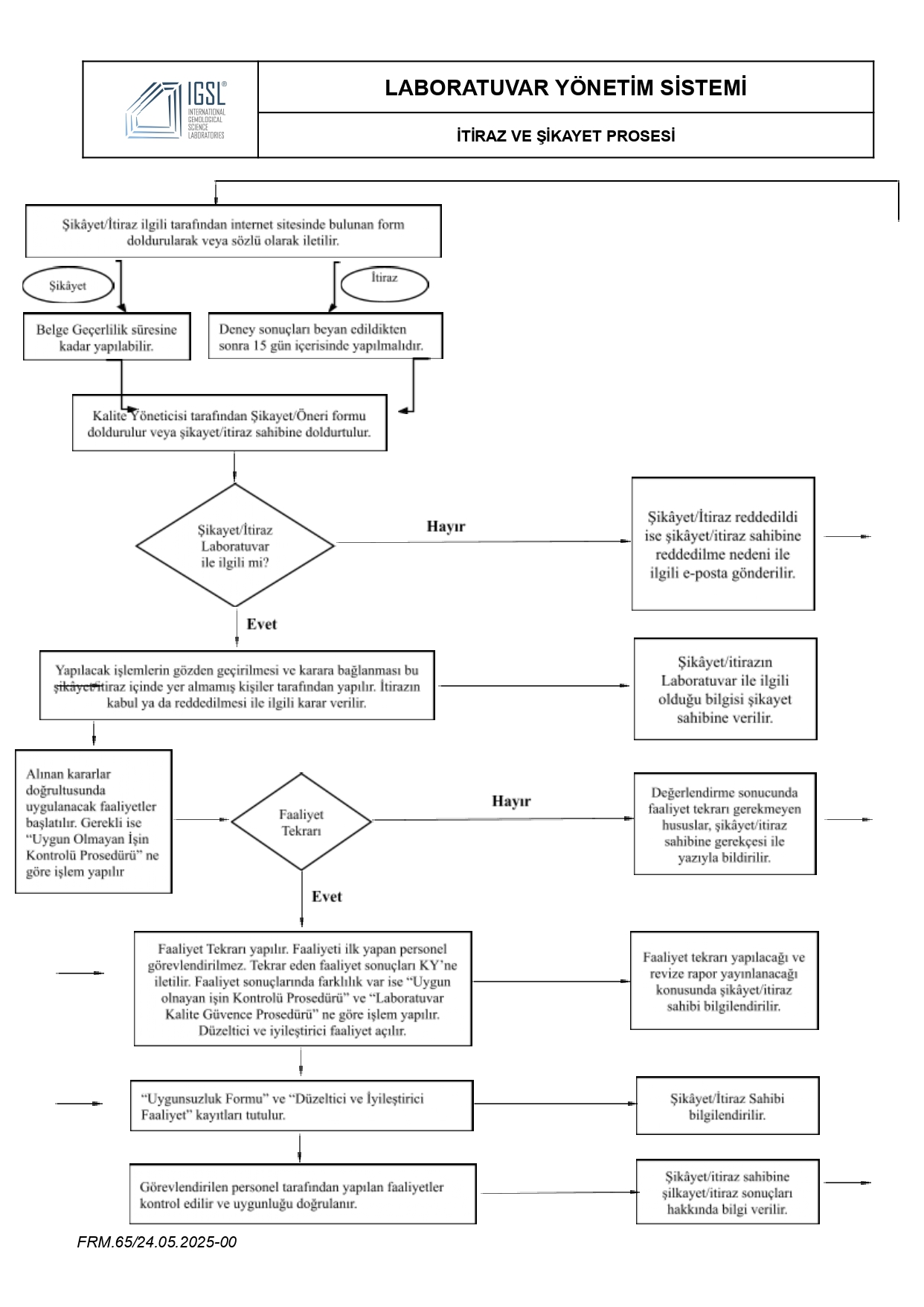
İtiraz ve Şikayet Projesi Laboratuvarda alınan itiraz ve şikayetlerin nasıl değerlendirileceğini gösteren bir süreç akışıdır. Şikayet veya itiraz, ilgili kişi tarafından form doldurularak ya da sözlü olarak iletilir. Kalite yöneticisi başvuruyu inceleyerek laboratuvarla ilgili olup olmadığını belirler. İlgili duruml…

Pırlanta Eğitimi 26 Nisan'da Başlıyor!

Pırlanta Eğitimi 26 Nisan'da Başlıyor!

Pırlanta Eğitimi – Profesyonelliğe Giden Yol Buradan Başlıyor! Pırlantanın göz kamaştıran dünyasına adım atmak, bu alanda profesyonelleşmek ve uluslararası geçerliliğe sahip belgelerle kariyerinize değer katmak ister misiniz? Sınırlı kontenjanla düzenlenen Pırlanta Eğitimi sizi bekliyor! ____________________________________…

Web Sitemiz Yayında!

''IGSL ( International Gemological Science Laboratories ) Kuyumcukent 1. Plaza, Kat-4 No:4 , Bahçelievler, İstanbul -Türkiye de hizmetinizde'' . Laboratuvar Hizmetlerimiz, Eğitimlerimiz ve hertürlü sorularınız için uzmanlarımız ile iletişime geçebilirsiniz + 90 212  603 30 69 veya in…

WeCreativez WhatsApp Support
Merhaba Size Nasıl Yardımcı Olabiliriz?